综合信息
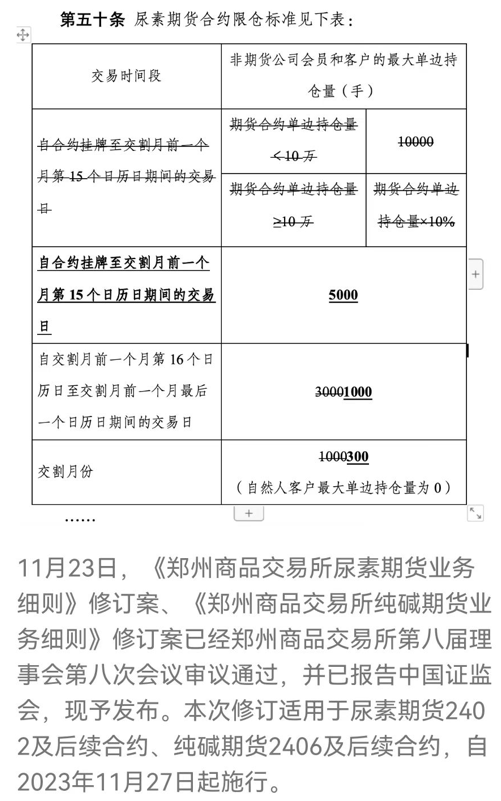
《郑州商品交易所尿素期货业务细则》修订条款对照表
发布时间:2023-11-24    

(删除线部分为删除,下划线加粗部分为修改增加)

你知道你的Internet Explorer是过时了吗?

为了得到我们网站最好的体验效果,我们建议您升级到最新版本的Internet Explorer或选择另一个web浏览器.一个列表最流行的web浏览器在下面可以找到.