数据上报入口
首页
协会介绍
中国氮肥工业协会章程
协会介绍
正副理事长及秘书长
常务理事单位
理事单位
机构设置
会费标准
综合信息
协会活动
政策法规
市场行情
技术交流
党建工作
标准建设
信用评价
统计数据
公示公告
数据上报
首页
协会介绍
中国氮肥工业协会章程
协会介绍
正副理事长及秘书长
常务理事单位
理事单位
机构设置
会费标准
综合信息
协会活动
政策法规
市场行情
技术交流
党建工作
标准建设
信用评价
统计数据
公示公告
数据上报
协会活动
当前位置:
首页
>
协会活动
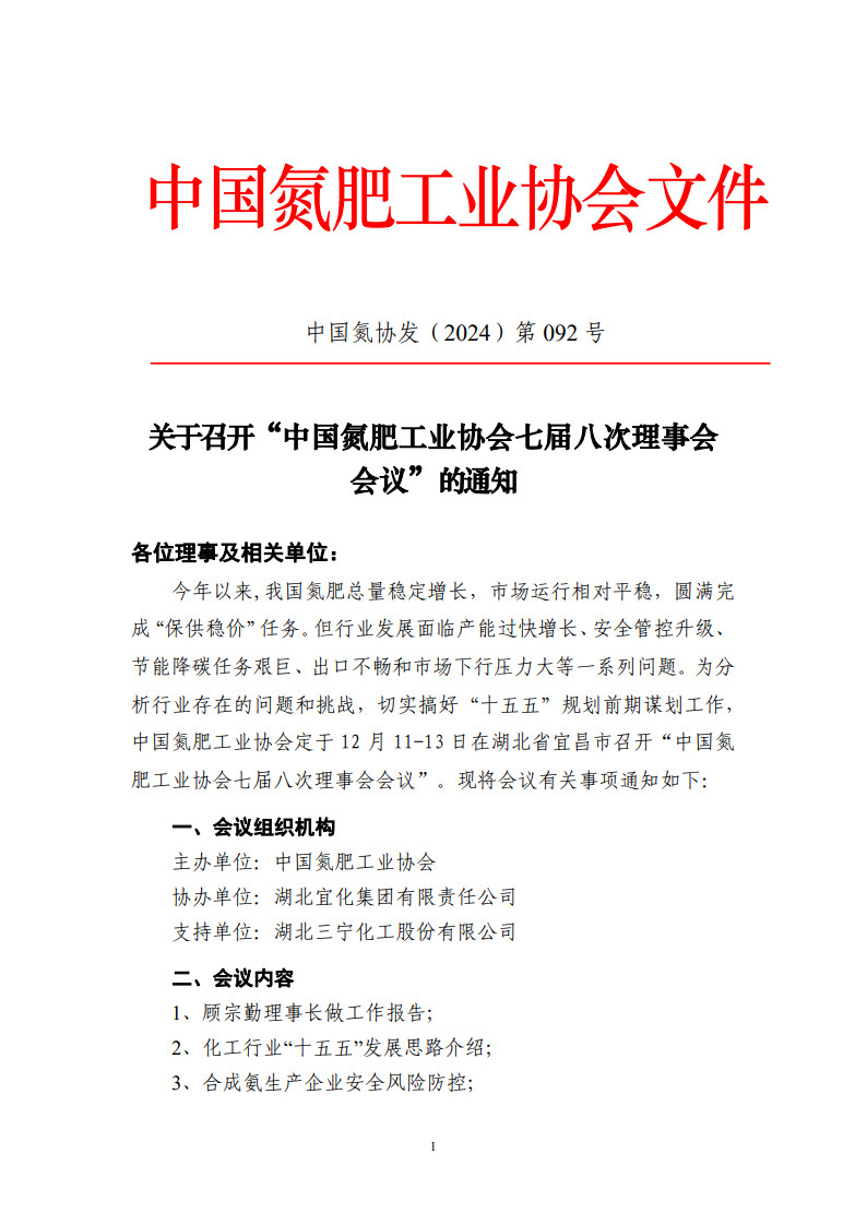
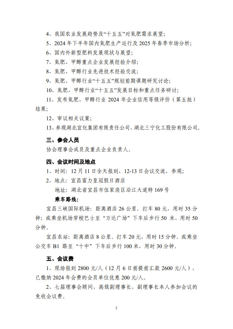
关于召开“中国氮肥工业协会七届八次理事会会议“的通知
发布时间:2024-11-15
上一篇:关于《拟纳入<绿色技术推广目录(2024年版)>的技术清单》的公示
下一篇:关于召开“2024年全国商品氨市场研讨会”的通知
你知道你的Internet Explorer是过时了吗?
为了得到我们网站最好的体验效果,我们建议您升级到最新版本的Internet Explorer或选择另一个web浏览器.一个列表最流行的web浏览器在下面可以找到.