政策法规
关于实行核增产能置换承诺加快释放优质产能的通知
关于实行核增产能置换承诺加快释放优质产能的通知
发改办运行〔2021〕583号
各省、自治区、直辖市及新疆生产建设兵团发展改革委、能源局、煤炭行业管理部门、煤矿安全监管部门,各省级矿山安全监察局,有关中央企业:
为扎实做好迎峰度夏度冬煤炭保供工作,推动优质先进产能加快释放,保证煤炭稳定供应,现就实行核增产能置换承诺有关事宜通知如下:
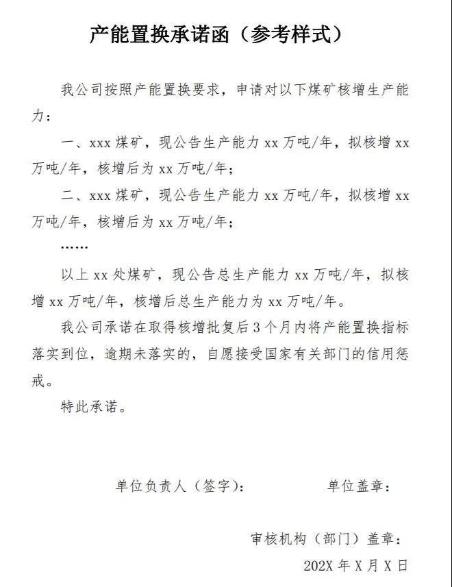
鼓励符合条件的煤矿核增生产能力。2022年3月31日前提出核增申请的煤矿,不需要提前落实产能置换指标,可采用承诺的方式进行产能置换,取得产能核增批复后,应在3个月内完成产能置换方案,并按程序上报至国家发展改革委、国家能源局、国家矿山安全监察局。承诺函应由有关企业所在集团公司出具,中央企业直接报送国家发展改革委、国家能源局、国家矿山安全监察局备案;地方企业由省级煤炭行业管理部门审核盖章后,报国家发展改革委、国家能源局、国家矿山安全监察局备案。申请产能核增的程序按照《煤矿生产能力管理办法》(应急〔2021〕30号)的有关规定执行。逾期未兑现承诺的,列入煤炭行业失信名单,撤销其产能核增批复,并在三年内不再受理其核增产能申请。
本通知自印发之日起执行。
国家发展改革委办公厅
国家能源局综合司
国家矿山安全监察局综合司
2021年7月22日

数据上报入口

京公网安备 11010202007329号